御社の筆頭株主 pic.twitter.com/CgZYr0VVcb
— エカチェリーナ書記長☭ (@Hashira_EKT) January 25, 2021
柿沼製薬誕生しそうじゃん
・筆頭株主の柿沼佑一さん、10.28%まで買い増し
2020/12/02 17:05 ラクオリア創薬 主要株主の異動に関するお知らせ
https://www.raqualia.co.jp/ir/ir_news.html
・筆頭株主の柿沼佑一さん、ド詰めの株主提案
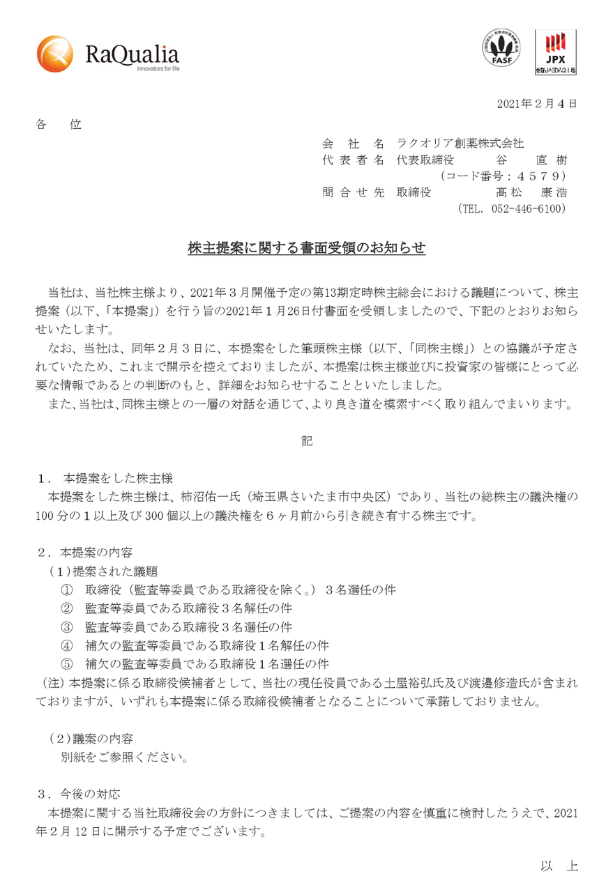
2021/02/04 17:00 ラクオリア創薬 株主提案に関する書面受領のお知らせ
https://www.raqualia.co.jp/ir/ir_news.html
このままでは、貴社は衰退していくものと考えます。
の衝撃
「度重なる業績の下方修正」
「株主に対して不誠実な姿勢に失望を禁じえません」
「既存パイプラインの開発をストップさせていること」
「業績で上場廃止基準をクリアーできず、かつ、既存のパイプラインをストップさせるという経営方針は、全く理解できません」
「新規パイプラインの導出ができないこと」
「このままでは、貴社は衰退していくものと考えます」
かっきー、怒りの火の玉ストレート pic.twitter.com/26wx4aDATx
— 居残り佐平次🍥 (@inokori_3814) February 4, 2021
「貴社の経営陣が、株主や社員の意向を無視し、第一線を退いた 60~80 代の取締役・顧問・コンサルタントの方々が主体となっている」
>二度にわたる業績予想の下方修正を行ったにも関わらず、経営計画の抜本的な見直しが行われておらず、役員報酬の減額等の信賞必罰の公表もなされず、地位に恋々としがみついていると言われても仕方のない状況のまま今日に至っております。
こえええええええ
弁護士だったのかよ。スーパーハイスペや
個人で200億規模の会社の筆頭株主になって株主提案までやるケースってほぼ記憶にないですねw すごいなーと素直に思っています。
— まいる (@flagcrashers) February 4, 2021
人事しっかりお声がけしてらしてるように見え、最終的には経営権取るとこまで視野に入れてるのかな? という
中外の人を外部招聘するんやね(‘ω’) pic.twitter.com/XW4Rfc9DEs
— ぷっちょ (@puchogen) February 4, 2021
個人投資家が筆頭株主となり、株主提案で取締役になってバイオベンチャーを成功させたらドラマやね。
まあまあ勝算ありそうでウケるんだよな
期待ばかりしてはいかんのだろうけど期待せざるを得ない。
少なくとも現体制より遥かに。
株主提案が開示され、問題はここから総会までの約1ヶ月半以上の道のり(例年だと3月中旬~下旬?)。筆頭様と会社側の協議も続いている上、事業だって止まるわけじゃない。ギリギリで成果を上げてくるかもしれない。提案の根本は「これまでの経営… https://t.co/x3M1ncAJtn
ラクオリア、2/3にかっきーの人と協議予定やから許して貰おうとライセンス契約や承認申請や中経など材料乱発しまくったけど不調やったなw pic.twitter.com/3260gQSOxZ
— ぷっちょ (@puchogen) February 4, 2021
株主と経営陣のラップバトルが無料で観戦できる東証においでよ!
//platform.twitter.com/widgets.js
Source: 市場
リアル御社の筆頭株主こと弁護士の柿沼佑一さん、ラクオリア創薬にド詰めの株主提案




















