僕は年収900万円の大手サラリーマンよりも、年収400万円で家は会社の事務所扱い、そして経費1000万円使える方が羨ましいかな。 pic.twitter.com/TOT5ipM1dW
— のらえもん (@Tokyo_of_Tokyo) September 16, 2020
イメージ上の中小企業経営者:町の小さな工場で油にまみれて一生懸命働いている(実際いなくもないけど)
実際の中小企業経営者:社用車のレクサスをほぼ私物化。ご子息・ご令嬢を小学校から有名国立・私立校に通わせ、留学までセット。(わりと多い)
ひらまつは創業者と 現経営陣が泥仕合。
創業者が退任後も、うまい汁を吸わせてたのが、景気悪化で打ち切りとなり、じゃあ、株を買えよとか、金をよこせとか、見るからに、アレな案件ですなコレ。
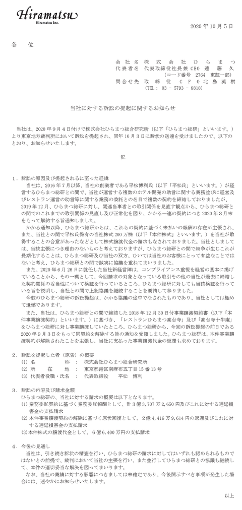
2020/10/05 17:00 ひらまつ 当社に対する訴訟の提起に関するお知らせ
https://www.hiramatsu.co.jp/ir/index.html
すごい泥試合ですね 創業者はシェフから経営者に変わり、APの支援を得てフランス料理店を広めた大人物だったのですが。時代は変わる
— Sei (@secross1152) October 5, 2020
いつの間にか広尾の店舗運営もひらまつ総研に譲渡されてたし、上場企業を個人の財布にし続けるのもええかげんにせえよと
創業者は2018年に譲り受けた店舗をコロナで左前になったから返すってことか?都合良すぎて笑う
新規事業と業績予想で煽って自身の保有株は会社に高値で売りつけ、創業者功労金5億も受け取っておいて、退任後も経営に関与する悪魔の契約&更に200万株の自社株買い要求。
高台寺のひらまつを会社の足元を見て安く買い取り、今度はそれを一方的に契約解除&損害金請求とか。
今回のひらまつみたいな創業者一族への利益還流の手段、いくらでもあるの知ってるから、上場企業でも創業者一族の影響力が大きいところには投資したくない。
平松博利氏の参考図書が論語と算盤なのウケルな。
ひらまつは 1回法的整理して、社名を まつだいら とかに変えて、創業者と決別するとか。
「たいらしょう」なんてどうでしょうか?
— 桃太 (@QNhiDCW9xwoHjSN) October 5, 2020
//platform.twitter.com/widgets.js
Source: 市場
高級レストランひらまつ、創業者の平松博利さんと経営陣が会社の財布をめぐり泥仕合











