世界でいちばんコロナウイルスの感染リスクが高い(適切な防護がなければ)のは、COVID-19の患者さんが入院している病室なわけですが、そこでは次亜塩素酸水も次亜塩素酸ナトリウム水溶液も散布していません。
理由はただひとつ、「百害あって一利なし」だからです。雰囲気で感染症は防げません。— 枇杷 (@loquat_priest) 2020年5月26日
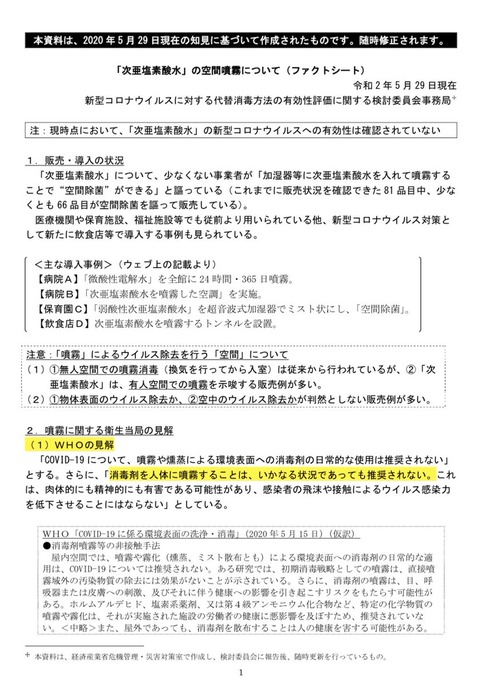
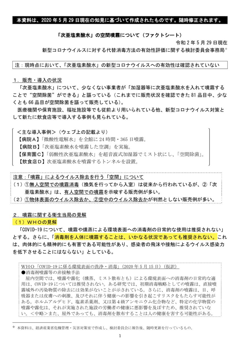
「次亜塩素酸水」の空間噴霧について(ファクトシート) 5月29日 経済産業省https://t.co/TqX4HYIWW5
・新型コロナウイルスへの有効性は確認されていない
・WHO/CDC「噴霧は推奨されない」「有害な可能性」
・有効性や安全性について確立された評価方法なし
・健康被害と捉えられる報告が届いている pic.twitter.com/4Z49eN64nj— EARLの医学ツイート (@EARL_Med_Tw) 2020年5月29日
次亜塩素酸水の室内噴霧器とやらが有効かどうか判断するとき、科学的知識云々以前に「今まで消毒用アルコールの室内噴霧器ってあったっけ?」と考えてみるのはいかがでしょうか。
— オタ小児科医 (@otapediatrician) 2020年5月28日
次亜塩素酸水さ、一応清掃のプロとして書いておきますけどね・・・
次亜塩素酸水自体に効果がないわけではありません。使い方が間違っているというだけです。
噴霧は百害あって一利なしです。拭き掃除に使うのは良いです。手指消毒は可能ですが向きません(肌荒れの元です)。— うぉにくやすァーン (@nomoreunk) 2020年5月29日
もう、「次亜塩素酸水を噴霧してる飲食店は衛生知識が残念なレベル」って扱いでいいと思うの
これが広まればバカなことする飲食店がなくなるから。— 炒飯 (@genthalf) 2020年5月29日
飲食店に次亜塩素酸水噴霧トンネル設置したきちりHD涙目では。
わざわざ今年の4月にグループ会社でサービス始めたのに。 pic.twitter.com/5Y1MHBImxu
— 労畜.眠 (@rebreb01541) 2020年5月29日
・サニタイズ(きちりグループ)
https://sanitize.jp/blog/2020-04-08.html
・次亜塩素酸水を自動で噴霧するトンネル型装置「じあくぐりん」を開発・設置
https://www.kichiri.co.jp/wp-content/uploads/2020/05/20051422222.pdf
パナソニックにもジアイーノっていうなんか怪しい機械あったよね。
— 蟻坂 真己 from Auramorte (@4risaka) 2020年5月29日
ジアイーノって次亜(塩素酸)良いのから来てたの…小林製薬じゃん…
— こぶらがえし(カルデアのすがた) (@masamune0906) 2020年5月1日
ジアイーノ「風評被害どころか生産が追いつきません」https://t.co/qVsGz7yOmU
— ぼんじん(猫おじさん看病中) (@Bonezine) 2020年5月27日
某大手家電メーカーの次亜塩素酸水空間除菌脱臭器については、メーカーが「医療機器ではないので、「新型コロナウィルス」や「インフルエンザウィルス」など特定の菌・ウィルスに係る疾病予防や治療の効果については検証しておりません。」
と明記されている。https://t.co/1DZdlYQGsG— 田舎の元外科医 (@inakashoge) 2020年5月26日
パナソニックのWebの三重大学の教授のコメント「ジアイーノの安全検証試験のデータからは問題があるという結果は認められません」。そりゃ水道水と同じか,それよりも残留塩素が少ない水を吹きだしているわけだから安全検証試験の結果に問題が生じるわけがないよね。
— 三日画師 (@43days) 2020年5月29日
その使い方でも害はない(効果も知らんけど)みたいなものでも、それを売り出してる企業精神がいやだ。不安につけ込む形でもそれで儲かるなら気にせずやるという市場原理には加担しないでおくよ。
— ナオミ (@nao73714) 2020年5月26日
クレベリンやジアイーノのことを良く聞かれるんですが、本当に効果が有るなら医療機器や医薬品の承認を得ればいいんですよ👶そっちの方が堂々と売れるでしょ
— 峰 宗太郎 (@minesoh) 2020年2月20日
これも何度も書いてるけども、日本って国は良い物ではなく良さそうな物が売れる国なんだ。
だからまぁ、詐欺師からすればこんなに商売しやすい場所はない。— うぉにくやすァーン (@nomoreunk) 2020年5月29日
//platform.twitter.com/widgets.js
Source: 市場
経済産業省、次亜塩素酸水ブームに乗っかる企業に冷水










